Coloquio
ARTÍCULOS Y PÓSTER
Plantillas y Formatos
| Plantilla para presentación de trabajos |
| Formato para artículos en látex |
| Formato para artículo en word |
| Formato para póster |
| Guía de autor general |
Recepción de trabajos
| Registro de trabajo |
Guías de artículos y póster
| Guía de artículo |
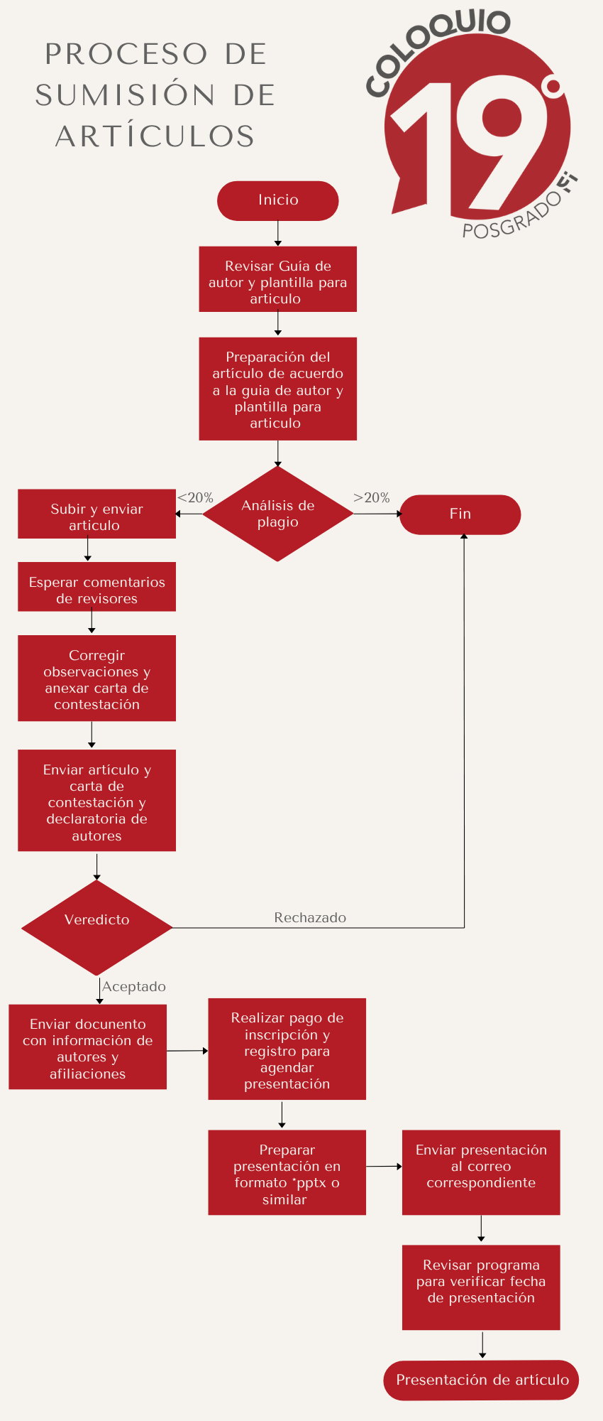
| Proceso de sumisión artículo |
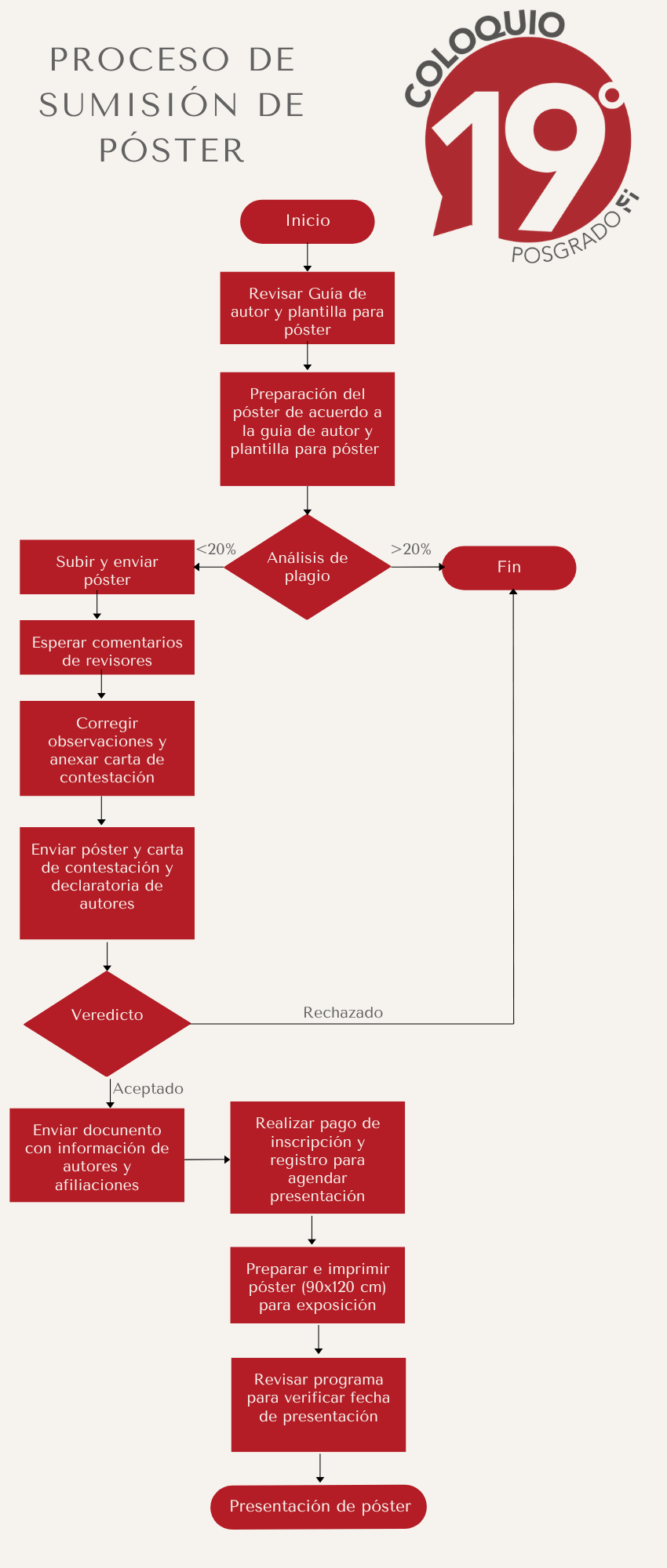
| Proceso de sumisión póster |
